开云(中国)
集团要闻
公司新闻
企业公告
基层动态
国际项目
重点报道
党群工作
专题专栏
视频集锦
下载中心
电子报刊
当前位置:
首页
>
开云(中国)
>
企业公告
企业公告
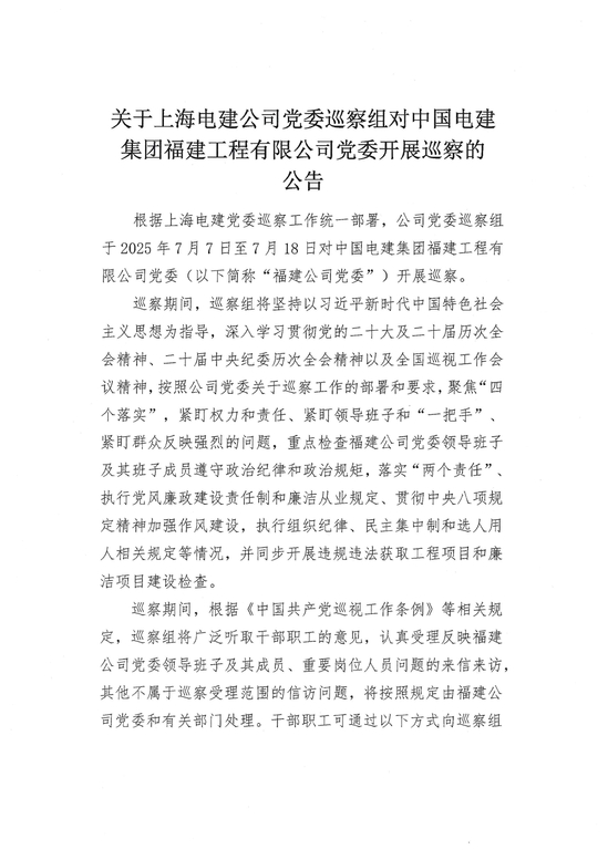
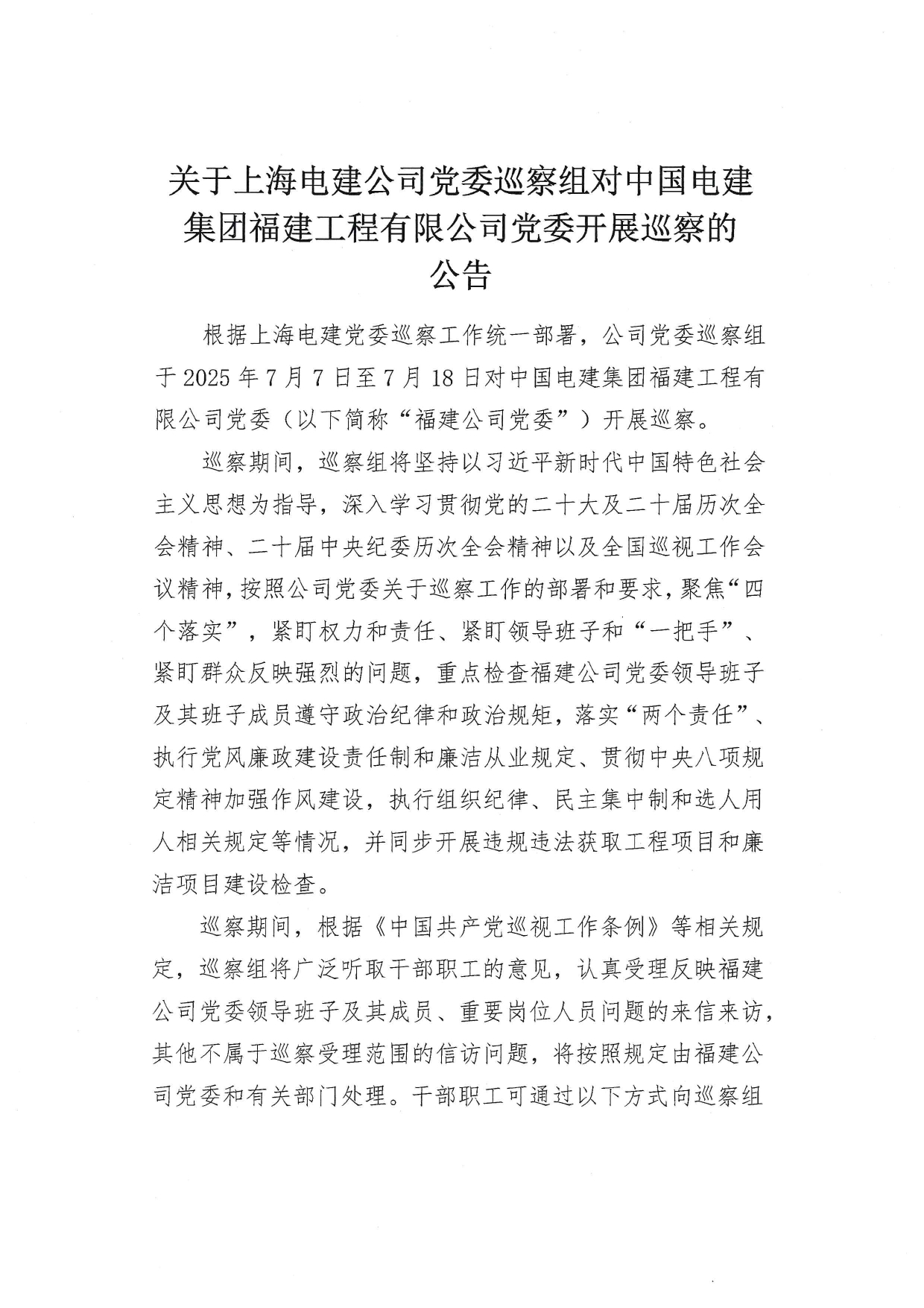
关于上海电建公司党委巡察组对中国电建集团福建工程有限公司党委开展巡察的公告
发布日期:2025-07-07
字号:[
大
中
小
]
【打印】
【关闭】
浏览次数:
乐鱼官方端网站登录入口-乐鱼leyu(中国)
|
爱游戏ayx官方网页-爱游戏(中国)
|
开云手机站登录入口-开云online(中国)
|
爱游戏app官网-ayx爱游戏官方在线登录
|
华体网页版-华体(中国)
|
开云手机入口-开云(中国)
|
乐鱼平台-乐鱼平台(中国)
|
开元网站登录入口-开元(中国)
|
开云手机入口-开云(中国)
|